

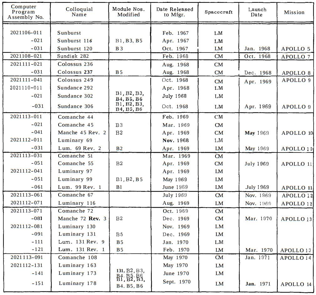
Programs
with
names like Sundisk, Solarium, and Sunspot were pre-Colossus versions of the Command
Module AGC's software. They were not forms of Colossus as such, but provided
some code for Colossus.
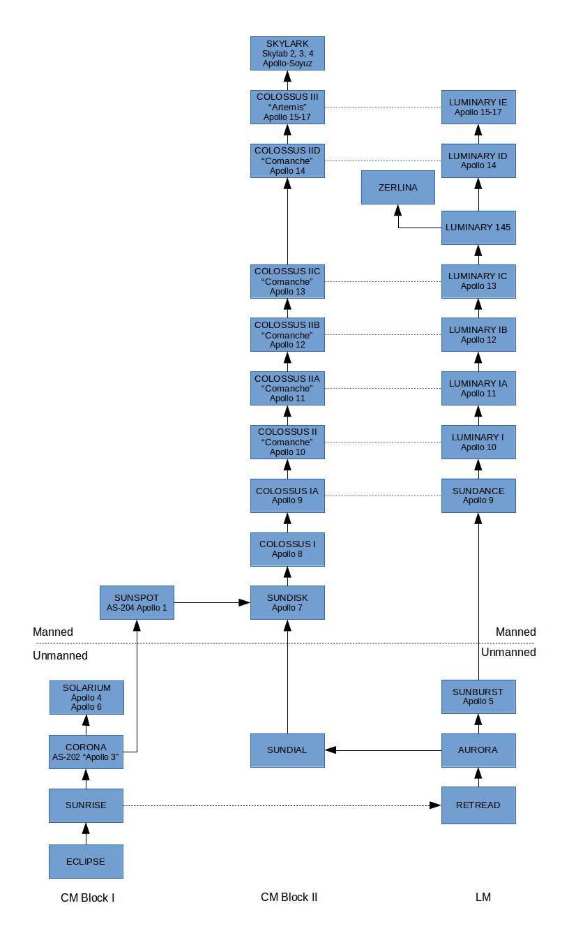
If
you click on the image to the left, you can see a simplified family
tree for Colossus, drawn by
me, while if you click on the tables to the right depicts the
various versions of the software from Apollo-era documents.|
Colossus |
Comanche |
|---|---|
| 2 |
Rev. 44
and Rev. 45 |
| 2A |
Rev. 51
and Rev. 55 |
| 2C |
Rev. 67 |
| 2D |
Rev. 72 |
| Mission | CSM number |
CM Program | Version | Source Code |
Engineering Drawings |
Mission-specific documentation |
Where is it now? | ||||||||||||||||||||||||||
|---|---|---|---|---|---|---|---|---|---|---|---|---|---|---|---|---|---|---|---|---|---|---|---|---|---|---|---|---|---|---|---|---|---|
| n/a |
n/a |
TRIVIUM |
12/1963 |
Scanned pages or Colorized HTML |
n/a |
AGC
Information Series #13: YUL Programming System |
This is an unusual
program, in that its sole purpose was to demonstrate usage
of the original AGC assembler, YUL. In fact, its very
short program listing (only one page of source code!) that
was attached to a 1963 manual (hyperlinked at left) for
YUL. The document itself was obtained from the
personal papers of the late Russel Larson. The program is for a Block I AGC, and thus is not only one of the very few Block I AGC programs that has survived, but is probably the earliest such program that will ever be found. The program itself contains a pedagogically deliberate error — one of the variables it references is not defined within the program — and thus YUL could not fully assemble it. Besides that error, there are three also-deliberate items in the program that are not aligned at the proper punch-card columns: one program label, one operator, and one operand. YUL was apparently fine with those misalignments, though our modern assembler, yaYUL, is not, and it treats two of them as errors. In spite of all that, however, yaYUL's assembly of the code is remarkably like YUL's. Because TRIVIUM contained these deliberate errors and oddities, we're actually providing it for you in two forms: TRIVIUM (as hyperlinked at the left) corresponds exactly to the original program, errors and all, while TRIVIUM-repaired fixes those errors, and thus assembles as a syntactically-correct program. However ... you may notice that the program identifies itself as being by "IMA NIT-PICKER". I surmised that IMA may really have been Hugh Blair-Smith, and Hugh tells me that that is indeed true. The name IMA NIT-PICKER is actually a tongue-and-cheek reference to Richard Volpi, the principal author of the AGC Information Series document (hyperlinked at the left) in which the program appears. Richard apparently tended to pay an enormous amount of attention to detail, and hence (Hugh says) was the true nit-picker. (See also the comments about Volpi in Hugh's book, Left Brains for the Right Stuff.) Amusingly, though, in reviewing the program after all these years (about 55 of them!), Hugh was surprised to notice that even with the assembly-time error fixed, the program does not actually work. Given that the program is less than 20 lines long altogether, that may hint at some of the difficulties involved in writing AGC software. As to exactly what's wrong with the program, I leave that as an exercise for the reader! |
||||||||||||||||||||||||||
| Apollo 3 (AS-202) |
CSM-011 |
Corona |
261 |
AGC MAIN DSKY NAV DSKY G&N System |
GSOP
(R-477) "Apollo Experience Report—Guidance and Control Systems: Mission Control Programer for Unmanned Missions AS-202, Apollo 4, and Apollo 6" "Programming Changes from AS-202 to AS-501" "G&N System Data for Mission AS-202 Development Engineering Inspection" |
Quoting from the wikipedia article:"AS-202 (also referred to as SA-202) was the second unmanned, suborbital test flight of a production Block I Apollo Command/Service Module launched with the Saturn IB launch vehicle. It was launched on August 25, 1966 and was the first flight which included the spacecraft Guidance and Navigation Control system and fuel cells. The success of this flight enabled the Apollo program to judge the Block I spacecraft and Saturn IB ready to carry men into orbit on the next mission, AS-204."In case you're wondering about the designation "Apollo 3", which is not mentioned specifically in the wikipedia article, that is how the mission is referenced in the Instrumentation Lab's report R-700, MIT's Role in Project Apollo, from which a lot of the software-versioning information here comes, and frankly, it's just catchier than "AS-202". A fellow named Francois Rautenbach has physically extracted the contents of the rope memory from this specific AGC, which, he says, was "found on a rubbish dump" some time after the mission. He has posted a YouTube video of the extraction process which is interesting to watch, and includes information about the mission itself (including video) as well: Right now, the data Francois extracted
is simply in the form of stored electrical waveforms,
and isn't even a machine-readable file of octal
data. But with some luck, perhaps we can convert
this waveform data into an octal dump of the rope, and
from that point, convert it back into Block 1 AGC source
code, to be presented here. Right now this is just
a plan rather than a reality, and we've been waiting
quite a long time for it.
It may not be immediately obvious to you what the significance of the document "Programming Changes from AS-202 to AS-501, hyperlinked at the left is. The significance is that we have the source code for AS-502 (Solarium 55, see below), which is almost identical, or indeed perhaps even exactly identical to AS-501 (Solarium 54). Thus if we knew the changes between AS-202 and AS-501, it might help us reconstruct the Corona source code from Solarium 55 source code, and those change are exactly what the document gives us. The document was contributed by AGC developer Jay Sampson, who actually coded the changes! |
|||||||||||||||||||||||||||
| Apollo 1 (AS-204A) |
CSM-012 |
Sunspot |
≥247 |
AGC MAIN DSKY NAV DSKY G&N System |
GSOP (R-507)
"Independent Flight Software Validation Test Results for Mission AS-204A" |
Yes, Apollo 1
never flew, but it deserves a place of honor. I'd sure
like to know where this program can be found! This was a Block I spacecraft. The exact version of SUNSPOT that would have flown isn't presently known to me, but SUNSPOT 247 is the version TRW evaluated in the independent validation testing hyperlinked at the left. Therefore, the version that would have been in the AGC at mission time must be at least 247, but probably higher. |
|||||||||||||||||||||||||||
| Apollo 4 (AS-501) |
CSM-017 |
Solarium |
54 |
See the
comments at the far right. |
AGC MAIN DSKY NAV DSKY G&N System |
GSOP (R-537) "Apollo Experience Report—Guidance and Control Systems: Mission Control Programer for Unmanned Missions AS-202, Apollo 4, and Apollo 6" "Programming Changes from AS-202 to AS-501" "Trip Report on AS-501Meeting at MIT/IL on July 6, 1967" "Apollo Mission SA 501 Preliminary Mission Profile" Various documents specific to this mission |
Apollo 4 was an unmanned mission,
but it did have a working CSM and a working AGC in the
CM. This was a Block I spacecraft. The "Programer"—yes, that's the real spelling, though some sources do refer to it as the "programmer"—was the gadget that was the stand-in for the crew. By the way, in the GSOP volumes linked to the left, Volumes I and II are actually separated in time by a few months, and sections 6-7 overlap between them, but with modifications. The "Programming Changes ..." and "Trip Report ..." documents were contributed by AGC developer Jay Sampson, who authored them and made the coding changes described in the former. Regarding the software itself: Jay Sampson, who as I mentioned above coded the changes from the Corona (AS-202) code to derive Solarium (AS-501), is insistent that there were no code changes between missions AS-501 (Apollo 4) and AS-502 (Apollo 6). He does note that he had left MIT between Apollo 4 and 6 rather than after Apollo 6, and thus there is a tiny time window in which such changes could have occurred without his knowledge. Still, he believes that Solarium 54 is actually 100% identical to Solarium 55 (see below). Jay speculates that they simply rebuilt the memory rope, without changing the source code, and gave it a new number. Here's a timeline of events which, while odd, completely support Jay's assertion:
|
||||||||||||||||||||||||||
| Apollo 6 |
CM-020 SM-014 |
Solarium |
55 |
As colorized, hyperlinked, HTML As scanned page images (very big!) The original raw scans, unprocessed |
AGC MAIN DSKY NAV DSKY G&N System |
"Apollo
Experience
Report—Guidance and Control Systems: Mission Control
Programer for Unmanned Missions AS-202, Apollo 4, and
Apollo 6" "Apollo 6 Mission 3-Day Report" |
Apollo 6 was
an unmanned mission, but it did have a working CSM and a
working AGC in the CM. Eldon C. Hall's copy of this
program listing is in the American Computer Museum, which
has graciously allowed us to digitize the program listing
for use in Virtual AGC.
This was a block I spacecraft. The "Programer"—yes, that's the real spelling, though some other sources refer to it as the "programmer"—was the gadget that was the stand-in for the crew. The same physical programer, not merely the same type of programer, was used in both the Apollo 4 and Apollo 6 missions The "3-Day Report" was contributed by AGC developer Jay Sampson. |
||||||||||||||||||||||||||
| 2TV-1 |
CSM-098 |
Sundial |
E |
Core
rope for yaAGC Source-code ... pending |
G&N
System |
"Apollo
Experience Report—Manned Thermal-Vacuum Testing of
Spacecraft" |
There's
a nice online writeup of the
2TV-1 mission that I won't paraphrase here, except to
say that it was a substantial (177 hours), crewed mission
that occurred entirely on the ground in June 1968."2TV-1" stands for Block II Thermal Vacuum no. 1, and more-or-less describes the mission, which was to subject the spacecraft to vacuum and to thermal shock whilst the astronauts did astronauty things. The Sundial software we have, unlike most of the AGC software on this site, does not come from program listings preserved in museums or private collections. Rather, the contents of physical core-rope modules in the AGC owned by the MIT Museum were dumped in July 2019, using a restored, working AGC. As for the Sundial program itself, I do not have a good written description of it. It seems to me that it was used primarily for Command Module system tests, similar to the way the Aurora software (see our LUMINARY page) was used for the Lunar Modules. Sundial E in particular was in the test ropes used for the majority of Command Modules. Source code, not yet available, will be derived over the course of time from similar AGC programs, along with disassembly of portions of the rope not closely related to other AGC programs. At the moment, therefore, the software is accessibly only in its core-rope image form; i.e., it can only be run in the AGC simulation. |
||||||||||||||||||||||||||
| Apollo 7 |
CSM-101 |
Sundisk |
282 |
AGC DSKY G&N System |
E-2150, Guidance, Navigation, and Control Block II Command and Service Module Functional Description and Operation Using Flight Program SUNDISK (Rev. 282) | Unfortunately, we do not presently have
this software. Regarding document E-2150, linked to the left, the preface reads: "The purpose of this document is twofold. The first is to provide a functional description (operationally oriented) of the CSM GNCS hardware and software and the interfaces with other SC systems. The level of detail is that required to identify and define telemetry outputs. Also included are functional flow diagrams of the Sundisk 282 programs and routines together with lists of verbs, nouns, option codes, and checklist codes for this flow. The second purpose is to provide the operational procedures for this hardware and software including malfunction procedures, and program notes. The nominal airborne expanded and condensed checklist for Sundisk appear in the Guidance System Operation Plan, R547." |
|||||||||||||||||||||||||||
|
Apollo 8 |
CSM-103 |
Colossus
1 |
237 |
As colorized, hyperlinked, HTML As scanned page images (very big!) The original raw scans, unprocessed |
AGC DSKY G&N System |
GSOP (R-577) Flight Plan Digital Simulation
Technical Debriefing |
The
Colossus 237 program
listing was made available by original AGC developer Fred
Martin. (Thanks, Fred!) The listing cuts off
abruptly after page 1557—whereas you'd normally anticipate
that there are 1700+ pages—so some of the
assembler-generated tables at the end of the listing are
missing. Of particular inconvenience, because it
presents special problems for verifying the correctness of
the simulation, is the absence of the octal listing and of
the memory-bank checksums. However, all of the source
code is present, and that's enough to work with. The Apollo 8 Flight Plan and Technical Debriefing were also provided by Fred. The digital simulation linked at the left is an Apollo-era simulation, and not one produced by the Virtual AGC Project. It is the only Colossus digital simulation available so far, although there are a number of Luminary digital simulations in our library, and as such it has a unique value. Specifically, it has pad-loads, though those pad-loads are for March 1969 rather than for December 1968. |
||||||||||||||||||||||||||
|
Apollo 9 |
CSM-104 |
Colossus 1A |
249 |
As colorized,
hyperlinked, HTML Scanned image set #1 (very big!) Scanned image set #2 (very big!) The original raw scans, unprocessed |
AGC DSKY G&N System |
GSOP (R-577) Systems Handbook Flight Plan |
Two separate sets of scanned images of the
Colossus 249 program listing are provided. They are
from different reproductions of the same original
1968 printout, as owned by different AGC developers.
Scanned image set #1 is in far better condition than set #2
and is more legible, but only the less-legible set #2 was
actually available to me when I originally implemented
Colossus 249. Any hand-written notes on the listings
are from the original developers (as far as I know), and so
those notes differ on the two image sets. Scanned image set #1 is from a copy in the collection of original AGC developer Fred Martin. (Thanks, Fred!) Fred provided it to us temporarily for the purpose of scanning it. As for scanned image set #2, the marking on the front of the document implies that it was original AGC developer Norm Brodeur's copy. I originally obtained the scan from MIT's Dibner Institute's now-discontinued website titled "History of Recent Science and Technology." Here at Virtual AGC, I choose to present the listing as a set of individual page images instead of a giant PDF. This listing has been improved by the replacement of 52 garbled pages (supplied by Mr. Gary Neff). I have been told that the assembly listings, originally, could be printed either on "very noisy" line-printers with a restricted character set that happened to correspond to the character set allowed for the AGC programs themselves, or else on a page-printer that had a 256-character set, but in which the character set could be swapped out to allow different characters to be printed from the same numerical codes. All of the AGC printouts that are available to us are from the line printers, except this Colossus 249 printout, which was made on the page printer. Unfortunately, the wrong character-set was set up on the printer when the printout was made, so that while all of the upper-case alphanumeric characters were printed correctly, many of the non-alphanumeric characters were systematically printed as different characters, in a kind of substitution cipher. The complete set of character-substitutions, in so far as I have been able to discern them, is as follows:
Naturally, in transcribing the scanned
assembly-listing as source code, we have made these
substitutions already, so a '<' looks like a '<',
a '?' looks like a '?', etc.
|
||||||||||||||||||||||||||
| Apollo
10 |
CSM-106 |
Colossus
2 (Comanche) |
44 |
Perhaps some day ... |
AGC DSKY G&N System |
GSOP (R-577) |
This is the first revision of Comanche
targeted for Apollo 10 and whose ropes-memory modules were
manufactured. It was not flown in the mission. We know that Margaret Hamilton has a copy of this, and hope to get it from her some day. Alas! today is not that day. |
||||||||||||||||||||||||||
| 45 |
Perhaps some day ... |
This is the second revision of Comanche
targeted for Apollo 10 and whose ropes-memory modules were
manufactured. It ended up not being flown in the
mission. |
|||||||||||||||||||||||||||||||
| 45/2 |
Perhaps some
day ... |
This is the third and final revision of
Comanche for Apollo 10, and is the one actually flown in the
mission. Section 5 of the GSOP, presented here, was provided by original AGC developer Fred Martin. |
|||||||||||||||||||||||||||||||
| Apollo
11 |
CSM-107 |
Colossus
2A (Comanche) |
51 |
As colorized, hyperlinked, HTML | AGC DSKY G&N System |
Operational Data Book Crew Debriefing Flight Plan |
Comanche 51 was
the software release initially intended to be used
in the Apollo 11 Command Module. Its rope-memory
modules were manufactured. However, there were
subsequent revisions to the software before the mission
occurred, so Comanche 51 never flew, and Comanche 55 (see
below) did instead. We do not have a copy of one of the original Comanche 51 program listings, but it turns out to be possible to reconstruct its source code with confidence. Mike Stewart (thanks, Mike!) has done so, and written up an explanation. In brief, the explanation is this: We already had the source code for Comanche 55 (see below), and we knew that the difference between Comanche 51 and 55 was the addition of the so-called R-2 lunar potential model. Therefore, if the code for the R-2 lunar potential model were removed from the source code for Comanche 55, we should have the source code for Comanche 51. Fortunately, we have other AGC programs (Luminary) in which the R-2 change was made, so that example made the removal task much easier than it might have been otherwise. All of is great, but it sounds like pure speculation! There's no way to verify it, right? Fortunately, not right! We do have a way to verify the correctness of the reconstructed program, perhaps not with 100% certainty, but nevertheless fairly convincingly, with greater than 99.99% confidence. Because what I failed to mention is one additional resource, namely engineering drawing 2021153. Drawing 2021153 is a list of the manufactured Comanche rope-memory modules, including Comanche 51. In addition to listing the software releases, it also lists all of the memory-bank checksums of the rope-memory as well. For example, it immediately tells us things, such as that of the 36 memory banks, only three of them have changed between Comanche 51 and 55. More importantly, the reconstructed Comanche 51 source code, when assembled using the yaYUL assembler, does indeed produce a rope with all memory banks having the correct checksums as given by drawing 2021153. We conclude, therefore, that it is very likely correct source code! |
||||||||||||||||||||||||||
| 55 |
As colorized,
hyperlinked, HTML As scanned page images (very big!) The original raw scans, unprocessed |
This is the 2nd and final revision of
Colossus for Apollo 11, and is the one actually flown in the
mission. Page images have been taken from a hardcopy from the Charles Stark Draper Historical Collection, MIT Museum, and then converted to source code by a team of volunteers.
|
|||||||||||||||||||||||||||||||
|
Apollo 12 |
CSM-108 |
Colossus 2C (Comanche) |
67 |
AGC DSKY G&N System |
Operational Data Book Flight Plan Spacecraft Operational Trajectory E-2442, Guidance, Navigation, and Control Command Module Functional Description and Operation Using Flight Program COLOSSUS 2C (COMANCHE 67) |
Regarding document E-2442, linked to the left, the preface reads: "The purpose of this document is twofold. The first is to provide a functional description (operationally oriented) of the CSM GNCS hardware and software and the interfaces with other spacecraft systems. The level of detail is that required to identify and define telemetry outputs. Also included are function flow diagrams of the COLOSSUS programs and routines together with lists of verbs, nouns, option codes, and checklist codes for this flow. The second purpose is to provide the operational procedures for this hardware and software including nominal airborne condensed checklists, malfunction procedures, and program notes." | |||||||||||||||||||||||||||
|
Apollo 13 |
CSM-109 |
Colossus 2D (Comanche) |
72/3 |
AGC DSKY G&N System |
Operational Data Book Users'
Guide to Apollo GN&CS Major Modes and Routines, Rev
1 |
Regarding the Users' Guide hyperlinked at
the left, it is "a comprehensive, user-oriented description
of the APOLLO GN&C system ... revised as necessary to
remain current", but not targeted at specific
missions. However, given that it is dated July 1970,
it is probably pretty accurate for Apollo 13. |
|||||||||||||||||||||||||||
|
Apollo 14 |
CSM-110 |
Colossus 2E (Comanche) |
108 |
AGC DSKY G&N System |
Operational Data Book Users'
Guide to Apollo GN&CS Major Modes and Routines, Rev
1 |
Regarding the
Users' Guide hyperlinked at the left, it is "a
comprehensive, user-oriented description of the APOLLO
GN&C system ... revised as necessary to remain current",
but not targeted at specific missions. However, given
that it is dated July 1970, it is probably pretty accurate
for Apollo 14. Although we don't presently have the Apollo 14 CM software, Niklas Beug, a developer and user of NASSP, the Apollo-mission add-on for the Orbiter spaceflight simulator, tells us that it's actually possible to use a modified form of Artemis (the Apollo 15-17 software) to fly satisfactory Apollo 14 missions. Let me simply quote Nik: We currently don't have any AGC version available that was flown on Apollo 14, which causes a few, mostly procedural issues for NASSP. Apollo 14 was the only mission flown in the time period from July 1st, 1970 to July 1st 1971 and as such used a slightly different coordinate system than the AGC versions before and after that. And using a different coordinate system means that a few hardcoded constants had to be changed every year: star unit vectors, solar and lunar ephemeris in the LGC and a few other numbers. These numbers for the yearly coordinate system used by Apollo 14 are available or can be calculated. So we did just that and created our own AGC versions for Apollo 14. Both CMC and LGC are derived from the AGC versions flown on Apollo 15, Luminary 1E and Artemis (Colossus 3). We determined that these most closely match the programs and capabilities of the AGC versions actually flown on Apollo 14. One regular NASSP user (Alex Bart, ...) tested Apollo 14 with these modified AGC versions and flew the complete simulated mission with them. We are very confident now that these AGC versions are working as they should. As I said, they are essentially still the AGC versions flown on Apollo 15, only slightly modified to properly work with Apollo 14. ... They are available here, as Artemis072NBY71.bin and Luminary210NBY71.bin, [i.e.] Artemis072 and Luminary210 modified to work for the Nearest Besselian Year (NBY) coordinate system of 1971. |
|||||||||||||||||||||||||||
| Apollo
15 |
CSM-112 |
Colossus
3 (Artemis) |
71 |
Colorized, hyperlinked, HTML | AGC DSKY G&N System |
GSOP (R-577)
Users'
Guide to Apollo GN&CS Major Modes and Routines, Rev
4, Colossus 3 and Luminary 1E or CMC data cards Program Notes CSM Systems Handbook Operational Data Book Crew Debriefing Flight Plan Checklists |
Artemis 71 was the
first revision of Colossus targeted for Apollo 15. Its
rope-memory modules were manufactured, but the program was
subsequently revised and Artemis 72 instead flew in Apollo
15 through 17. We do not have a copy of one of the original Artemis 71 program listings, but it turns out to be possible to reconstruct its source code with confidence from the source code for Artemis 72. Mike Stewart (thanks, Mike!) has done so, and has provided an instructive full writeup of how he figured it out. It turns out that in Artemis 71, there is a potential problem in program P15 (trans-lunar injection initiate/cutoff). That's the program that burns the S-IVB stage to put the CSM onto a trajectory to the moon. In P15, a double-precision variable used to track the remaining time of the S-IVB burn could exhibit a problem called sign disagreement. What's that? Well, it's a quirk of how AGC double-precision and triple-precision arithmetic works that can't occur in the modern computers you're familiar with. Sign disagreement is when the more-significant and less-significant halves of a double-precision value have opposite arithmetical signs. For example, the top half might be -12345 and bottom half might be +67890 ... whereas it would normally be expected that they would be -12345 and -67890. Thus in Artemis 72, the potential problem was fixed by inserting an extra subroutine call that could detect the problem and fix the sign of the bottom word. Unfortunately, we have no COLOSSUS memo or other documentation that independently describes this problem or that lists the differences between Artemis 71 and 72, so everything that was said above can only be inferred from the clues in the Artemis 72 assembly listing described by Mike in his writeup. Fortunately, we do have an independent way to verify the correctness of the reconstructed Artemis 71 program, with greater than 99.99% confidence. That's because we have engineering drawing 2021154. Drawing 2021154 is a list of the manufactured Artemis rope-memory modules. While we don't have the final revision of drawing 2021154, the revision we have does include Artemis 71, and lists the memory-bank checksums for its rope memory. 3 memory banks (out of 36 total) in Artemis 71 have checksums differing from Artemis 72. The reconstructed Artemis 71 source code, when assembled using the yaYUL assembler, does indeed produce a rope with all memory banks having the correct checksums as given by drawing 2021154. We can feel confident that it is very likely correct source code! |
||||||||||||||||||||||||||
| 72 |
Colorized, hyperlinked, HTML As scanned page images (very big!) The original raw scans, unprocessed |
This is the 2nd and final revision
of Colossus, flown in Apollo 15 through Apoll 17. Also known as Artemis build 072, released (Fabrizio Bernardini tells me) January 31, 1971. A private collector has graciously allowed us to digitize this program listing for use in Virtual AGC. Thanks also to:
Regarding the Users' Guide hyperlinked at the left, it is "a comprehensive, user-oriented description of the APOLLO GN&CS system ... revised as necessary to remain current", but not targeted at specific missions. However, given that it specifically references Colossus 3 and Luminary 1E, that seems pretty specific to Apollo 15, 16, and 17. |
|||||||||||||||||||||||||||||||
| Apollo 16 |
CSM-113 |
72 |
AGC DSKY G&N System |
GSOP (R-577)
Programmed Guidance Equations for Colossus 3: Users' Guide to Apollo GN&CS Major Modes and Routines, Rev 4, Colossus 3 and Luminary 1E CSM Systems Handbook Operational Data Book Flight Plan |
|||||||||||||||||||||||||||||
| Apollo 17 |
CSM-114 |
72 |
AGC DSKY G&N System |
GSOP (R-577)
Programmed Guidance Equations for Colossus 3: Users' Guide to Apollo GN&CS Major Modes and Routines, Rev 4, Colossus 3 and Luminary 1E CSM Systems Handbook Operational Data Book Crew Debriefing Flight Plan |
|||||||||||||||||||||||||||||
| Skylab
2 |
CSM-116 |
Skylark |
48? |
AGC DSKY G&N System |
Quick-reference cards GSOP (R-693)
Programmed Guidance Equations for Skylark 48: Operational Data Book |
Regarding the Programmed Guidance Equations document hyperlinked at the left, it is basically a pseudo-code description of the Skylark 48 program. | |||||||||||||||||||||||||||
| Skylab 3 |
CSM-117 |
Skylark | 48? | AGC DSKY G&N System |
|||||||||||||||||||||||||||||
| Skylab 4 |
CSM-118 |
Skylark | 48? | AGC DSKY G&N System |
|||||||||||||||||||||||||||||
| Apollo-Soyuz |
CSM-111 |
Skylark |
TBD |
AGC DSKY G&N System |
Quick-reference
cards GSOP (R-693)
Programmed Guidance Equations for Skylark 48: |
As far as the
GSOP and guidance-equation documents hyperlinked to the left
are concerned, note that internally they refer specifically
to Skylab missions and/or to Skylark 48, so I'm not sure of
the degree of relevance to the Apollo-Soyuz mission.
However, given the lack of Apollo-Soyuz specific data, I'm
provisionally linking them here as well! |
| Filename.agc |
Source code for major subdivisions of the Colossus program. |
| MAIN.agc |
Organizer which treats
all of the other assembly-language files (*.agc) as
include-files, to form the complete program. |
| Filename.binsource |
Human-readable form of
the binary executable as an octal listing. |
| Filename.bin |
Binary executable created
from binsource (octal listing) file. |
Technically speaking....A point which may not be completely appreciated is that Colossus249.bin was not created from the assembly-language source files. Therefore, the byte-for-byte equivalence mentioned above actually has some significance. In fact, both the assembly-language source code and Colossus249.bin (or Colossus249.binsource) come from separate readings of the original Colossus assembly listing scan, so their equivalence provides an important check on validity. (See below.) The file Colossus249.bin was created from the human-readable/editable ASCII file Colossus249.binsource by means of the program Oct2Bin, with the following steps: cd Colossus249
../Luminary131/Oct2Bin <Colossus249.binsource mv Oct2Bin.bin Colossus249.bin Admittedly, few people are likely to perform any processing of this kind unless contributing a new version of the Colossus code to the Virtual AGC project. |
Thus while we can't have as much confidence in the validity of
the Colossus 237 transcription, in comparison to almost all of
the other Colossus and Luminary transcriptions, the code has
nevertheless been double-checked both manually (visually) and in
an automated fashion as well.
