Digital simulation of the AGC electrical design can provide
very-detailed insight into how that electrical design
functions. Aside from satisfying simple personal interest,
this is very valuable if you wish to create a simulation of the
AGC, in the manner of Virtual AGC Project's Block II AGC
software simulator or Block I
AGC software simulator, or John Pultorak's Block
I AGC hardware simulator, and want to have some way of
verifying that your creation works properly.
Realize, though, that the purpose of these simulations can only
be very accurate examination or verification of behavior. At
the present time, these simulations are very much slower than real
time, so you cannot expect to use them as replacements for the
software simulations of the AGC CPU mentioned in the preceding
paragraph. One day, as computer speeds continue to advance,
perhaps! But not now.
The basic simulation process, from end to end, can be summarized
as follows:
Steps #1, #2, and #3, and creation of a simple test bench for
step #4, have already been accomplished for you by the Virtual AGC
Project. It only remains for you to modify the test bench,
select whichever AGC software you want to run on the simulation,
recompile the simulation, run the simulation, and look at the
results. Developing the test bench is the only tricky part.
Multiple types of simulation are possible, including:
Indeed, if you are capable of writing your own Verilog
descriptions of peripheral hardware in the LM or CM, you can
probably even simulate AGC+DSKY+Other. What we'll
concentrate on discussing, however, is the full AGC.
Hopefully, with that background, you'll be able to see for
yourself how to create and run some other granularity of the
simulation.
One slight point of confusion is that in the AGC design, the
various plug-in circuits are called "modules", while Verilog also
uses the term "modules" for its constructs that are similar to
"functions" or "subroutines" in other programming languages.
Now as it happens, we've implemented the simulation in such a way
that each AGC module actually is modeled as a single
Verilog module. That's more-or-less a coincidence, though,
and if you attempt to work with any simulations that differ from
those we've pre-prepared for you, you may have to watch out for
the dual meaning of this term.
The Virtual AGC Project's
Electro-Mechanical page.
Apollo-era AGC/DSKY electrical-schematic diagrams:
Open-source software:
Mike Stewart's similar transcription + simulation effort:
It should be noted that while the AGC simulations described on
this page were not based on Mike Stewart's pre-existing
project, Mike's simulation was a very important resource in the
sense that cross comparisons of the Mike's implementation with
this one provided a way to detect errors in both implementations
that would not have been easily discoverable otherwise.
The Virtual AGC software repository already contains some
fully-worked out examples of digital simulations. The simplest is
something called "testVerilog", which is actually a small circuit
block from the AGC's circuit module A1, the "scaler" module.
Let's consider the testVerilog simulation, within the context of
steps #1 through #7 outlined in the Introduction
above.
Step #1: Start with the original Apollo Program
schematic-diagram drawing for module A1, which is drawing
2005259A, two sheets (click to enlarge):
Don't be confused by the fact that the inputs of NOR gates in the
circuit are decorated with little triangles that make the gate
look like a rocket ship. They're just regular NOR gates in
spite of that. The numbered oval pads are the inputs from or
outputs to the AGC backplane.
After conversion to CAD, KiCad files for this circuit module are
here,
but for exposition purposes I've printed them out as simple images
as well:
Now, AGC module A1 is the "scaler" circuit. If you want to
read about it in some detail, you can look at section
4-5.3.4 of document ND-1021042, which covers the theory of
operation of this module. The module's purpose is to take
clock signal called FS01/ (a 102.4 KHz square wave), which you can
see coming into the module from the AGC's backplane near the upper
left on the first sheet of the schematic, and to run it through a
sequence of circuit blocks that successively cut the frequency of
that signal in half, as follows, and outputting those slower
clocks back to the AGC's backplane:
To simplify things, the testVerilog example cuts this all down so
that just the first divide-by-two circuit block, which produces
FS02 from FS01/, is retained in the design. The
CAD files for testVerilog are here, but here is a simple
image of the circuit:

Step 2: Creation of a netlist from the CAD files. This is
just a feature of the KiCad program itself. While it isn't
terribly instructive, the netlist file for this circuit is
relatively short and relatively readable without any explanation,
so here it is in full:
( { EESchema Netlist Version 1.1 created Wed 26 Sep 2018 08:21:48 AM CDT }
( /5D281B38 $noname J2 ConnectorA1-200
( 202 Net-(J2-Pad202) )
( 204 Net-(J2-Pad204) )
( 205 Net-(J2-Pad205) )
( 206 Net-(J2-Pad206) )
( 208 Net-(J2-Pad208) )
( 209 Net-(J2-Pad209) )
( 212 0VDCA )
( 222 +4VDC )
( 236 0VDCA )
( 250 +4VDC )
( 260 0VDCA )
)
( /5D281B3E $noname U126 D3NOR-+4VDC-0VDCA-A_B-E_F
( 6 0VDCA )
( 7 Net-(U126-Pad7) )
( 8 Net-(J2-Pad206) )
( 9 Net-(J2-Pad208) )
)
( /5D281B45 $noname U128 D3NOR-+4VDC-0VDCA-ABC-E_F
( 1 Net-(U127-Pad2) )
( 2 Net-(U127-Pad8) )
( 3 Net-(J2-Pad205) )
( 4 Net-(J2-Pad209) )
( 5 0VDCA )
( 6 0VDCA )
( 7 Net-(U126-Pad7) )
( 8 Net-(U127-Pad2) )
( 9 Net-(J2-Pad209) )
( 10 +4VDC )
)
( /5D281B77 $noname U127 D3NOR-+4VDC-0VDCA-B_C-E_F
( 1 Net-(U126-Pad7) )
( 2 Net-(U127-Pad2) )
( 3 Net-(J2-Pad204) )
( 4 0VDCA )
( 5 0VDCA )
( 6 0VDCA )
( 7 Net-(U126-Pad7) )
( 8 Net-(U127-Pad8) )
( 9 Net-(J2-Pad204) )
( 10 +4VDC )
)
( /5D281B9B $noname U129 D3NOR-+4VDC-0VDCA-ABC-E_F
( 1 Net-(U127-Pad8) )
( 2 Net-(J2-Pad202) )
( 3 Net-(J2-Pad205) )
( 4 Net-(U127-Pad2) )
( 5 0VDCA )
( 6 0VDCA )
( 7 Net-(U127-Pad8) )
( 8 Net-(J2-Pad204) )
( 9 Net-(J2-Pad202) )
( 10 +4VDC )
)
)
*
Step #3: Conversion to Verilog. (You may have noticed that the Introduction mentions that at this point we need to specify the initial state of the flip-flops. If you are an electronics novice it may not be obvious, but to any experienced electronics designer it will have been obvious that the feedback between the pairs of NOR gates in the circuit does indeed create a flip-flop, or at least introduces some kind of memory. For our purposes at the moment, we'll just skip over that point, and note that the repository provides a file called module.init that specifies the initial conditions of the implicit flip-flop. Besides that, another input file called pins.txt is needed, which again, we'll just accept for the moment without further explanation.)Step #4: Creation of a test bench. This is the point in a real simulation task where you would have to decide what it is you want from the simulation, and write a test bench file in Verilog to provide the appropriate inputs at the proper time to do the testing you have in mind. For the purpose of this example, though, we've simply provided a test-bench file, which looks like this:// Verilog module auto-generated for AGC module A1 by dumbVerilog.py module A1 ( rst, FS01_, F02A, F02B, FS02, FS02A ); input wire rst, FS01_; output wire F02A, F02B, FS02, FS02A; assign FS02A = rst ? 0 : ~(0|U126Pad7); assign FS02 = rst ? 0 : ~(0|U126Pad7|U127Pad8); assign U127Pad8 = rst ? 1 : ~(0|F02B|FS01_|U127Pad2); assign U126Pad7 = rst ? 1 : ~(0|U127Pad2|FS02); assign U127Pad2 = rst ? 0 : ~(0|U127Pad8|FS01_|F02A); assign F02A = rst ? 0 : ~(0|U126Pad7|U127Pad2); assign F02B = rst ? 0 : ~(0|U127Pad8|FS02); endmodule
// Test bench for testVerilog.v
`timescale 1us / 1ns
module testVerilog;
reg rst = 1;
initial begin
$dumpfile("testVerilog.vcd");
$dumpvars(0, testVerilog);
# 2 rst = 0;
# 500 $finish;
end
reg FS01_ = 0;
always #4.883 FS01_ = !FS01_;
wire F02A, F02B, FS02, FS02A;
A1 A1A (
rst, FS01_, F02A, F02B, FS02, FS02A
);
initial
$timeformat(-6, 0, " us", 10);
initial
$monitor("At time %t, rst=%d, FS01_=%d, F02B=%d, FS02=%d, FS02A=%d, FS02A=%d", $time, rst, FS01_, F02B, FS02, F02A, FS02A);
endmoduleLet's take a look at this file and see what it says. First, the "timescale" directive explains how to understand the timings (the things marked with "#") that appear within the test-bench file. It says that the time scale will be 1 us, so that the numbers for the "#" timings are in microseconds. VCD info: dumpfile testVerilog.vcd opened for output.Thus as promised, FS01/ toggles about very 5 microseconds, while FS02 toggles about every 10 microseconds.
At time 0 us, rst=1, FS01_=0, F02B=0, FS02=0, FS02A=0, FS02A=0
At time 2 us, rst=0, FS01_=0, F02B=0, FS02=0, FS02A=0, FS02A=0
At time 5 us, rst=0, FS01_=1, F02B=1, FS02=0, FS02A=0, FS02A=0
At time 10 us, rst=0, FS01_=0, F02B=0, FS02=1, FS02A=0, FS02A=1
At time 15 us, rst=0, FS01_=1, F02B=0, FS02=1, FS02A=1, FS02A=1
At time 20 us, rst=0, FS01_=0, F02B=0, FS02=0, FS02A=0, FS02A=0
At time 24 us, rst=0, FS01_=1, F02B=1, FS02=0, FS02A=0, FS02A=0
At time 29 us, rst=0, FS01_=0, F02B=0, FS02=1, FS02A=0, FS02A=1
At time 34 us, rst=0, FS01_=1, F02B=0, FS02=1, FS02A=1, FS02A=1
At time 39 us, rst=0, FS01_=0, F02B=0, FS02=0, FS02A=0, FS02A=0
At time 44 us, rst=0, FS01_=1, F02B=1, FS02=0, FS02A=0, FS02A=0
At time 49 us, rst=0, FS01_=0, F02B=0, FS02=1, FS02A=0, FS02A=1
At time 54 us, rst=0, FS01_=1, F02B=0, FS02=1, FS02A=1, FS02A=1
At time 59 us, rst=0, FS01_=0, F02B=0, FS02=0, FS02A=0, FS02A=0
At time 63 us, rst=0, FS01_=1, F02B=1, FS02=0, FS02A=0, FS02A=0
At time 68 us, rst=0, FS01_=0, F02B=0, FS02=1, FS02A=0, FS02A=1
At time 73 us, rst=0, FS01_=1, F02B=0, FS02=1, FS02A=1, FS02A=1
At time 78 us, rst=0, FS01_=0, F02B=0, FS02=0, FS02A=0, FS02A=0
At time 83 us, rst=0, FS01_=1, F02B=1, FS02=0, FS02A=0, FS02A=0
At time 88 us, rst=0, FS01_=0, F02B=0, FS02=1, FS02A=0, FS02A=1
At time 93 us, rst=0, FS01_=1, F02B=0, FS02=1, FS02A=1, FS02A=1
At time 98 us, rst=0, FS01_=0, F02B=0, FS02=0, FS02A=0, FS02A=0
...
At time 498 us, rst=0, FS01_=0, F02B=0, FS02=1, FS02A=0, FS02A=1

For our discussion (and in our repository for electrical schematics and Verilog descriptions of them), we expect a certain directory hierarchy and file-naming convention within that hierarchy. It looks like this:
Top level directory of the repository/The items in green above are the ones that are either provided for you in our repository or are created more-or-less automatically for you by the process that will be described later on. The items in reddish-brown above may be partially created for you to give you a head start, but nevertheless require some active involvement on your part to get them just right, in those cases where you actually need the files. But in brief, the electrical design for any given part number of the AGC (such as 2003200 or 2003993) consists of a set of drawings of the individual circuit modules, plus the "backplane", i.e. the set of electrical interconnections between the modules. For AGC p/n 2003200, for example, those items are implemented by the Verilog files:Scripts/dumbVerilog.pySchematics/
dumbTestbench.pyroms/Artemis072.v
Aurora12.v
...
Validation.v
Validation-hardware-simulation.vDRAWING1/DRAWING2/module.net
- ... schematics ...
module.init
tb.v
module.v
module_tb.v
module.vvp... schematics ....
module.net
module.init
tb.v
module.v
module_tb.v
module.vvp
.
.
Makefile
2003200.v
tb-2003200.v
2003200.vvp
2003993.v
tb-2003993.v
2003993.vvp
.
.
.
Since this is something that has already been done for you, and the repository has these files in it, there's not much you need to know about it. So (lucky you!) I'm not actually going to describe how to perform these steps.
However, here are some basic factoids that may or may not be of interest:
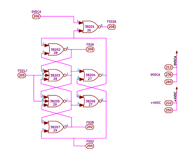
The AGC's logic module circuits, modules A1-A24 mostly consist of so-called "combinational" logic, in which a unique set of inputs determines a unique set of outputs at any specific moment of time. However, some of the NOR gates, such as those in the figure to the left (which is from the testVerilog example given earlier), contain feedback in which the inputs to a NOR gate may depend indirectly on its output. The net result is for those portions of the circuit to have a kind of "memory", in which the current output depends not just on the inputs at this precise moment in time, but also on the inputs at earlier times as well.
When confronted with a situation like this, the Verilog simulator software may not be able to initially figure out what the outputs of the circuit are, because those depend on times before the simulation started, about which the simulator software has no information. In real life, such as in the real physical AGC units, those circuits will settle very quickly into some stable state. But in simulation that may not be the case, and the circuit may oscillate endlessly. So we have to have some way to initially get the system into some stable state in which all of the feedback signals have some nice, consistent values.
The way that is done is with module.init files. Each schematic drawing needs to have one of these. A module.init file can provide settings for any or all of the NOR gates, driving their outputs to a desired state when a signal ("rst") is initially applied to the circuit.
Before describing the format of the module.init files, though, we need to agree on some basic facts about the NOR gates used in the AGC circuits. The NOR gates are packaged into 10-pin integrated circuits, each of which contains two independent NOR gates, as in the figure to the right. One of the NOR-gates outputs to the chip's pin 1 (called "J") on the schematics, while the other NOR-gate outputs to pin 9 (or "K").
The other thing to notice is that, as in the figure to the left, the dual NOR-gates are identified in the Verilog design by reference designators like U1nn, U2nn, or U3nn, where nn is a 2-digit number written on the NOR-gate's schematic symbol. In the figure at left, for example, we have both NOR gates from U127, both NOR gates from U128, both NOR gates from U129, and one of the two NOR gates from U126. How did I know that we had U127 rather than U227? Well, usually U1nn is on the first sheet of the schematic and U2nn is on the second sheet. However, to know for sure, you really need to read the textual notes provided within the schematic.
With those understandings in mind, here's a portion of a module.init file for your consideration. (It does not belong to the example figure above.)
# For module A2
U151 1 0 0.2
U152 0 0 0.2
U153 0 0 0.2
U155 1 0 0.2
U156 0 0 0.2
U157 1 0 0.2
U308 0 0
U309 0 0
U228 1 0
...
You can decorate the module.init file with comments (preceded by "#") or blank lines, if it helps you document what's being done. More importantly, the file can be edited in a text-editor and consists of lines of the form
Unnn [ JVALUE [ KVALUE [ JDELAY [ KDELAY ]]]
by which I mean that the lines consist of the chip's reference designator, follow by 0 to 4 numerical values. JVALUE and KVALUE are simply the values of the NOR gates' outputs at reset, and always have the settings 0 or 1. 0 is the default, meaning that the output of the NOR is LOW.
How does one determine what values JVALUE and KVALUE should be given? What you are looking for, minimally, is that all of the outputs from the NOR gates should be consistent with their inputs. You know that that's possible, since the original AGCs didn't simply oscillate out of control, But how?
One way is to use a handy script we've provided, Scripts/dumbInitialization.py, which I describe in more detail in the Appendix. This was the method used to create the module.init files presently in the repository. But if the initializations created this way don't satisfy you, you can edit them according to your own liking, because they're just text files. It is certainly a drawback of dumbInitialization.py that the initializations aren't necessarily "natural", since the only guarantee is that they are mutually consistent rather than to have any other properties you might like. For example, module A1 is basically just a 33-bit counter, and that counter is initialized to some "random" value by dumInitialization.py, whereas you might like it to be initialized to 0. I fear that's just a consequence of how the flip-flops were implemented in the AGC, as there's nothing (as far as I know) that guarantees how they're initialized. And sadly, I have nothing other than that smug platitude to offer you about creating your own custom initializations.
What are JDELAY and KDELAY? Well, they have to do with a completely different topic. The Verilog description of the design allows you to assign any gate delay you like to any of the NOR gates. Mostly it isn't critical, and the default we use is a delay of 0. But in some cases it is critical that it be non-zero, or even that it is confined within a narrow range of acceptable values. The units of time are defined by the "timescale" operative that appears near the top of many of the Verilog files. Usually this is 100 ns per simulator timer tick. Therefore, for example, a JDELAY or KDELAY of 0.1 would be 10 ns.
A "test bench" is a Verilog file that lets you define how to stimulate the inputs of the Verilog file(s) for an individual AGC module or combination of AGC modules, and therefore to produce outputs that you can either view immediately or log for later analysis/viewing. When you compile the Verilog file for the test bench along with the Verilog file(s) it is the test bench for, you get a file that can be used to simulate the design without further ado.
Unfortunately, I cannot tell you much about how to write Verilog test-bench files, since it's going to depend so much on the particular AGC p/n or AGC module or PCB you're trying to test, and what you're trying to test within it. You'll simply have to research these topics for yourself.
I will tell you that the software repository does have template testbench files (produced by the script dumbTestbench.py as described in the preceding section) that you can use as starting points, or else completely-working testbench files in a few cases, wherever it makes sense in the present state of development to do so:
Alas! there's one point in the simulation where we depart somewhat from absolute verisimilitude with respect to the original AGC circuitry, and that's in the simulation of the AGC's erasable memory (the "RAM") and fixed memory (the "ROM"). Because the AGC's memory was made from ferrite cores, surrounded by lots of analog circuitry to drive them and to sense their states, it becomes a bit tricky to simulate their behavior in essentially digital simulation tools like Icarus Verilog.
What's done in the simulation instead is to continue to use the digital signals that the AGC feeds into the analog circuitry driving the ferrite cores or extracts from the analog circuitry sensing the ferrite cores, but to replace the ferrite cores themselves and their surrounding analog circuitry with a fully digital model whose schematics and associated Verilog can be found in the github repository. Specifically, the fixed memory ends up being modeled after a Microchip SST39VF200A flash-memory chip (Verilog module ROM.v), not that the choice of this specific part has too much significance, as long as it has sufficient capacity. As far as the contents of the memory are concerned, it can be any of the AGC programs available to us in the Virtual AGC project: Artemis 072, Aurora 12, Colossus 237, etc. It's only necessary to make sure that the particular Verilog file implementing the desired AGC program is present in the Schematics/roms/ folder at compile time, and is named "rom.v". For convenience, each of the available AGC programs has been converted into the form needed for the Verilog to use them, and can be selected at the time the Verilog is compiled (see the next section).
It is worth noting, though, that the simulation of the electronics runs very slowly relative to real time, and that there isn't presently any way to model an interactive DSKY in the simulation, so the choice of which AGC programs to use is really limited greatly by which of them are easy to use, pragmatically speaking. The AGC program called "Validation-hardware-simulation" is one such program: it has been modified to operate without DSKY input, and only require about 40 seconds to run in real life. In the simulation, it requires much, much more time.
But if you're running Windows or just want to know how to do the steps yourself, that doesn't really help you too much. (Unless somebody wants to fix up a Windows version of the Makefile for me? It shouldn't be too hard, but I don't want to mess with Windows myself, so it's left as an exercise for the reader.) For you folks, here's how the compilation step works.
There are really two cases of interest. First, you might want to simulate a single AGC module, to exercise its functions and perhaps to debug it. For concreteness, let's imagine that this module has drawing number 2005123A, and hence its files reside in the directory Schematics/2005123A. There will be two relevant files in that directory: module.v, which is the Verilog of the module itself, automatically translated from the CAD files for drawing 2005123A, and module_tb.v, the Verilog file of the "test bench" of the module. As explained earlier, there will be either an automatically-generated version of the test bench or else a manually tweaked version of the test bench file already in place. But it's up to you to insure that the test bench does what you want. The compilation is simple:
cd Schematics/2005123A
iverilog -o module.vvp module_tb.v module.v
which produces an object file, Schematics/2005123A/module.vvp.
The second case is simulation of a complete AGC unit. Let's suppose that this is the AGC with p/n 2003200. AGC p/n is essentially a collection of various AGC modules, plugged into a "backplane". Module A1 is drawing 2005259A, module A2 is drawing 2005260A, etc., up through module A24, drawing 2005273A. As above, there is a testbench file, 2003200.v, which represents the backplane, along with any stimulation you need to apply to the backplane symbols, and any probing you need to do on those signals. So here is what the Verilog compilation looks like:
cd Schematics
iverilog -o 2003200.vvp 2003200.v 2005259A/module.v 2005260A/module.v ... 2005273A/module.v
This produces an object file, Schematics/2003200.vvp.
cd Schematics/2005123Awhile to simulate AGC p/n 2003200 we'd do this:
vvp module.vvp
cd SchematicsDepending on your intentions — i.e., how the testbench is written — the simulation may or may not be a hands-off operation. Typically, though, it would result either in messages printed out to the terminal or creation of a log file for later viewing and analysis, or both.
vvp 2003200.vvp -lxt2
Assuming that your simulation produces a log file for later viewing or analysis, there are several choices.
For example, as mentioned in the preceding section, a VCD log file is ASCII, and therefore very suited for some kind of post-processing with scripts written in AWK or Python or some other language.
Often, though, it's nicer to just view some set of signals of interest as if using an oscilloscope or logic analyzer. A program like GTKWave is great for this, in that it can view either VCD or LXT2 files, and you can select the specific signals you want to view, and the ordering of those signals. For the examples we've been using, you'd do one of the following and then just monkey around in GTKWave's GUI:
cd Schematics/2005123A
gtkwave module.vcd
or
cd Schematics
gtkwave 2003200.lxt2
cd Schematicsor perhaps
make
cd SchematicsIf you're a bit less lucky, you'd probably have to run our netlist-to-Verilog translation script manually. This is the Python 2 script Scripts/dumbVerilog.py, and taking into account our directory and file-naming conventions, you'd do this:
make clean all
cd Schematics/DRAWING_NUMBERThe only things that really need to be filled in here are the AGC MODULE number (A1, A2, ..., A24) and the default gate DELAY. The unit in which DELAY is expressed ultimately depend upon the time-scale that will eventually be set in the test bench. Now, the basic AGC clock speed is 1.024 MHz, but the simulation cycle time must then be 2.048 MHz, since that's the rate at which the clock toggles. For this reason, all test bench Verilog automatically produced (see the next section) uses a basic time-scale of 100 ns. The nominal gate delay of AGC NOR gates was 20 ns., so that means a reasonable DELAY might be 0.2, and therefore that's what we typically use.
../../Scripts/dumbVerilog.py MODULE module.net ../..Scripts/pins.txt DELAY module.init >module.v
A consistent set of flip-flop initializations can conveniently be generated using the Python 2 script Scripts/dumbInitialization.py. If you are running Linux then the simplest thing to do (for, say, AGC model 2003200) is just
cd Schematics
make clean all
make 2003200.init
make clean all
Of course, if you don't have Linux then this doesn't help you too much, so let's consider how to go about generating the flip-flop initialization files (DRAWING/module.init) as a manual operation rather than using the handy-dandy Makefile. The basic syntax is simply
dumbInitialization.py <INPUT.v
However, this simple statement hides some inconvenient complexity. Using
dumbInitialization.py to create an initialization file requires having the Verilog for the circuit at hand, whereas generating the Verilog for the circuit requires having the initialization file at hand! Fortunately, this circle is not
as vicious as it appears, since all you really have to do is this:
That's why in the Makefile example we started with, there are two "make clean all" steps.
There are two basic scenarios for which you'd want to generate initialization files, I think: You might want an initialization file for an AGC module considered as a stand-alone unit. Or, you might want an initialization file for the complete set of AGC modules of a given AGC part number. The latter has an advantage over the former, in that the initialization is internally consistent throughout the entire AGC. Besides, an initialization file of the full-AGC type works perfectly well for an individual module, but not vice-versa. So let's assume you really want initialization files for the AGC as a whole.
The first step, of course, is to take all of the Verilog files for the individual AGC modules, and concatenate them to form one large file. For AGC model 2003200, for example, those files are 2005259A/module.v, 2005260A/module.v, ..., 2005273A/module.v. (The drawing numbers for the AGC modules, which is essentially what these are, are listed both on the Electro-Mechanical page of the website, and in Schematics/Makefile.) You can combine these files, for example, using a text-editor program. The second step is to actually run dumbInitialization.py:
Scripts/dumbInitialization.py < BigCombinedVerilogFile.vThe result is the creation of files files A1.init, A2.init, ..., A24.init. These need to be copied into the appropriate drawing directories and be renamed to module.init. For example, A1.init might become 2005259A/module.init.
Scripts/dumbTestbench < BigCombinedVerilogFile.v > Testbench.vSuch a testbench probably still needs considerable tweaking, but it's a good place to start.
